集群资源管理器——YARN
YARN 是 Hadoop2 引入的通用的资源管理和任务调度的平台,可以在 YARN 上运行 MapReduce、Tez、Spark 等多种计算框架
Yarn的架构
yarn集群架构和工作原理

yarn由两个服务组成,ResourceManager和ApplicationMaster
- ResourceManager
RM是一个全局的资源管理器,负责整个系统的资源管理和分配,由调度器(Scheduler)和应用程序管理器(Application Manager)组成。
调度器:将系统中的资源分配给正在运行的应用程序
应用程序管理器:负责应用程序的提交,与调度器协商资源启动Application Master
Application Master
- 与RM调度器协商以获得资源
- 将得到的任务分配给内部的任务
- 与NN通信以启动、停止任务
- 监控所有内部任务的状态,负责重新申请资源重启任务
nodeManager
每个节点上的资源和任务管理器,将RM汇报本节点的资源使用情况和各个Container运行状态。
接受处理来着AM的停止启动container请求
- container
Yarn中的资源抽象,封装了各种资源,一个应用程序分配一个container。
yarn的任务提交流程

当jobclient向yarn提交一个应用程序后,将分两阶段运行这个应用程序。一是启动Application Master,二是由AM创建应用程序,申请资源,监控运行。
具体如下:
- 客户端向yarn提交应用程序,并指定AM程序,启动AM命令,用户程序。
- RM为这个应用程序分配第一个Container,并与之对应的NM通讯,要求在这个Container中启动应用程序AM
- AM向RM注册,然后拆分为内部各个子任务,为各个子任务申请资源,监控任务运行
- AM采用轮询的方式向RM申请和领取资源
- RM为AM分配资源,以Container形式返回
- AM申请到资源后,便与之对应的NM通信,要求NM启动任务
- NM为任务设置好运行环境,将任务启动命令写到一个脚本,并通过这个脚本启动任务
- 各个任务向AM汇报自己的状态和进度,以便任务失败时可以重启
- 应用程序完成后,AM向RM注销并关闭自己
RM和NM的功能介绍
ResourceManager(RM)基本介绍
- 职能
- 与客户端交互,处理客户端的请求
- 启动和管理AM,并在运行失败的时候重新启动它
- 管理NM,接受来自NM的资源汇报信息,并想NM下达管理指令
- 资源管理和调度,接收来自AM的资源请求,并为它分配资源
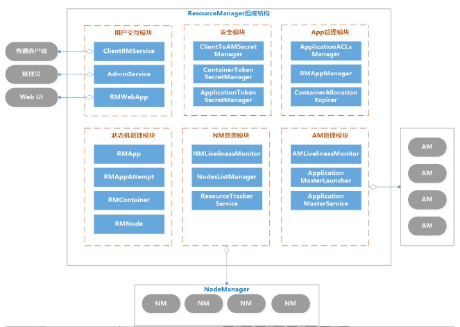
- RM的内部结构

- 用户交互模块
- clientRMService:为不同用户服务,提交程序,终止程序,获取程序状态
- adminService:给管理员提供服务
- WebAPP
- NM管理模块
- NMLivelinessMonitor:监控NM是否活着,如果指定时间未收到心跳,就从集群中删除。RM会通过心跳告知AM某个NM上的Container失效,如果AM判断需要重新执行,则AM重新向RM申请资源
- NodeListManager:维度inlude和exlude的NM节点列表。exlude列表里的NM不允许与RM进行通信
- ResourceTrackerService:处理来自NM的请求,包括注册(节点ID、可用资源上线)和心跳(各个Container运行状态,运行Application列表,节点健康状态)。
- AM管理模块
- AMLivelinessMonitor:监控AM是否活着,如果指定时间内没有收到心跳,则将正在运行的Container设置为失败状态,而AM会被重新分配到另一个节点上。
- ApplicationMasterLauncher:要求某一个NM启动ApplicationMaster,他处理创建AM和kill Am的请求
- ApplicationMasterService:处理来自AM的请求。注册、心跳、清理
- Application管理模块
- ApplicationACLsManager:管理应用程序的访问权限
- RMAppMAnager:管理应用程序的启动和关闭
- ContainerAllocationExpirer:RM分配Container给AM后,不允许AM长时间不对Container使用,因为会降低集群的利用率,如果超时还没有在NM上启动Container,RM就会强制回收Container。
- 状态机管理模块
- RMApp:
- 安全模块
- 资源分配模块
- ResourceScheduler:资源调度器
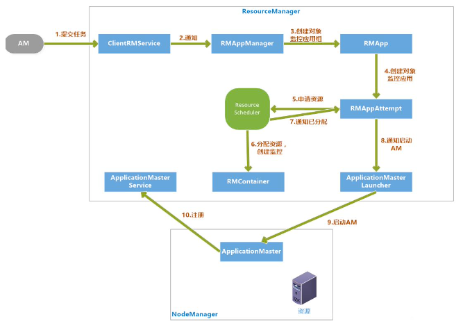
- 启动Application Master

客户端提交一个任务给RM,ClientRMService处理客户端请求
ClientRMService 通知RMAppManager
RMAppManager为应用程序创建RMApp对象来维护任务的状态
RMApp启动任务,创建RMAppAttempt对象
RMAppAttempt进行一些初始化工作,然后通知ResourceScheduler申请资源
ResourceScheduler为任务分配资源后,创建一个RMContainer维护Container状态
通知RMAppAttempt已经分配资源
RMAppAttempt通知ApplicationMasterLauncher在资源上启动AM
在NodeManager的已分配资源上启动AM
AM启动后向ApplicationMasterService注册
申请和分配container

AM向RM请求资源和RM为AM分配资源是两个循环过程:
阶段一:AM请求资源并领取资源,AM发送请求、RM记录请求
阶段二:NM向RM汇报各个Container运行状态,如果RM发现他在上面有空闲的资源就分配给等待的AM
具体来说:
- 阶段一:
杀死Application
Container超时
安全管理
nodeManager功能介绍
- 模块

NodeStatusUpdater:NM和RM的通讯通道。向RM注册、汇报节点可用资源、汇报各Container状态等。
ContainerManager
RPC Server:AM和NM通讯的通道,接收AM请求,启动停止Container
ResourceLocalizationService:负责Container所需资源的本地化,下载资源文件
ContainersLauncher:维护一个线程池并行操作Container
AuxServices
ContainerMonitor:监控Container的资源使用量
LogHandle:控制Container保存
ContainerEventDispatcher:将ContainerEvent调度 给对应的Container状态机
ApplicationEventDispatcher
ContainerExecutor:启动和清除Container对应的进程
NodeHealthCheckerServiceNodeHealthCheckerService
DeletionService:文件删除
Security:安全模块
WebServer
- 状态机管理
- Application状态机:维护自己节点的Application状态
- Container状态机:维护Container的生命周期
- LocalizedResource状态机:维护资源(文件、jar包)生命周期的数据结构
- Container生命周期的管理
接收AM的请求启动Container
资源本地化:分布式缓存。应用程序初始化、Container本地化
运行Container:由containerLauncher服务调用ContainerExecutor进行。将待运行的Container所需要的环境变量和运行命令写到shell脚本launch_container.sh中,并将启动该脚本的命令写到default_container_executor.sh中,然后启动改脚本
资源清理:资源本地化的逆过程,Container运行完成后,NodeManager来回收资源
Application Master介绍
AM是特定计算框架(MapReduce)的一个实例,负责与RM协商资源,和NM协同执行、监控Container
AM的职能
- 注册,将RM报告自己活跃信息
- 计算应用程序的资源需求
- 将需求转换为YARN调度器可以理解的ResourceRequest
- 与调度器协商申请资源
- 与NodeManager协同合作使用分配的Container
- 跟踪正在运行的Container状态,监控它的运行
- 对Container或者节点失败的情况进行处理,在必要的情况下重新申请资源
报告活跃
- 注册
AM执行的第一个操作就是向RM注册,告知IPC地址和网页URL
IPC地址是面相客户端的服务地址,网页URL是AM的Web服务地址
- 心跳
注册成功后,AM周期性的发送心跳到RM确认他还活着
资源需求
- 静态资源
在任务提交时就确定,在AM运行时不再变化的资源,比如MapReduce中的map数量
- 动态资源
在运行时确定要请求数量的资源
调度任务
当AM的资源请求达到一定数量或者到了心跳时,AM才会发送心跳
心跳:resourceReuest =》 resourceAsks、ContainerID、containersToBeReleased
RM的响应:新分配的Container列表,已完成的Container状态,集群可用资源上限
启动Container
- AM从RM那里得到Container就可以启动Container
- AM首先构造ContainerLaunchContext对象,包括了分配资源的大小、安全令牌、启动Container执行的命令、进程环境、必要的文件等
- AM与NM通讯,发送startContainerRequest请求,逐一或者批量启动Container
- NM通过StartContainerResponse回应请求,包括成功启动的Container,失败的
- 整个过程中,AM没有跟RM进行通信
- AM也可以发送stopContainerRequest请求来停止Container
AM的失败和恢复
当 AM 失效后,YARN 只负责重新启动一个 AM,任务恢复到失效前的状态是由 AM 自己完成的。AM 为了能实现恢复任务的目标,可以采用以下方案:将任务的状 态持久化到外部存储中。比:MapReduce 框架的 ApplicationMaster 会将已完 成的任务持久化,失效后的恢复时可以将已完成的任务恢复,重新运行未完成的 任务。
yarn的资源调度
资源调度器的分类
不同任务类型对资源有不同的要求,有的对时间要求不是很高(HIVE),有的任务要求及时返回结果(HBase),有的是CPU密集型,有的是IO密集型。
基本结构
事件处理器
- Node_Removed 集群中移除一个计算节点,资源调度器需要收到该事件后从可分配 的资源总量中移除相应的资源量。
- Node_Added 集群增加一个节点
- Application_added RM 收到一个新的 Application。
- Application_Remove 表示一个 Application 运行结束
- Container_expired 当一个 Container 分配给 AM 后,如果在一段时间内 AM 没有启动 Container,就触发这个事件。调度器会对该 Container 进行回收。
- Node_Update RM 收到 NM 的心跳后,就会触发 Node_Update 事件。
资源调度的三种模型
Apache的hadoop默认capacity,CDH默认fair
双层资源调度模型
资源保证机制
资源分配算法
资源抢占模型